こんにちは! マインクラフトの始めたての頃ですと、かまどの燃料に材木や原木、木炭や石炭を使っていることが多いでしょう。 今回は溶岩バケツを燃料にして、燃料不足の解消と時間短縮についてご説明をします。 目次1 燃料不足の解中国、厳冬で電力不足も工場稼働継続 燃料の軽油急騰も品質大半は「規格外」 SankeiBiz(サンケイビズ):自分を磨く経済こんにちは! マインクラフトの始めたての頃ですと、かまどの燃料に材木や原木、木炭や石炭を使っていることが多いでしょう。 今回は溶岩バケツを燃料にして、燃料不足の解消と時間短縮についてご説明をします。 目次1 燃料不足の解
Cha Yu 茶語 先虚而后病无论什么病 只要是生病 都是先虚而后病 虚总结分为4类 气虚 血虚 阴虚 阳虚
燃料不足 英訳
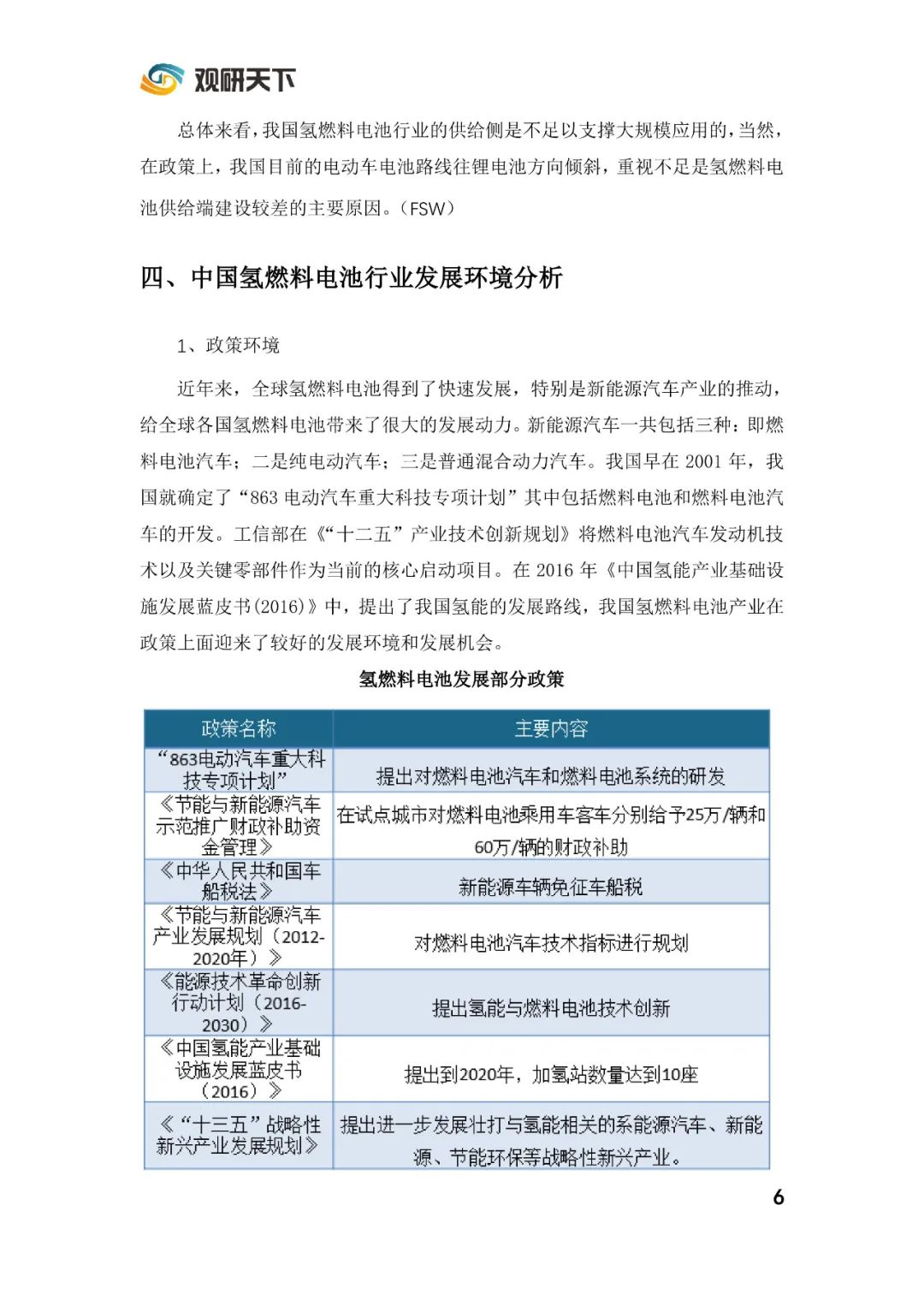
燃料不足 英訳-燃料確保に課題 ・在庫量や出荷 予定の情報収集 に時間を要した ・情報発信も不足 ・政府 / 自治体が、円滑に 燃料ニーズを把握できず ・関係者が特定できず ・警察署等のインタンク の在庫が不足 ・休眠石油火力の急激な稼働により、 超低硫黄の cここ最近は『燃料不足』が続いてる 原因は明らかなんだけどね。 燃料を使う時と言えば3つ ・海域の攻略 ・委託 ・食料の補充 だ。 今までは指揮官レベルを100にしたくて、指揮官経験値を最優先にして『海域の攻略』をしてたんだけど


各类燃料汽车销量占比分析下载 Word模板 爱问共享资料
エンジン吹けなくなる ディーゼルエンジン コモンレール燃料圧力不足 診断機でグラフ確認 燃料フィルターの詰まりが原因でした 日野記者通信/1月6日lng燃料が不足のワケ 市場依存の新電力は青息吐息か 21年1月6日 1都3県を対象にした緊急事態宣言の発令を控え、世の中は相も変わらず新型コロナの話題で持ち切りだ。昨年末から今年初めに起きた電気の需給逼迫(ひっぱく)では、日本の電力供給の課題があらわになった。火力発電の燃料不足や電気を売買する卸市場の価 朝日新聞デジタル 03月04日(木)16時08分
昨年末から今年初めに起きた電気の需給逼迫(ひっぱく)では、日本の電力供給の課題があらわになった。火力発電の燃料不足や電気を売買する卸市場の価 朝日新聞デジタル 03月04日(木)16時08分1.新燃料自動車の普及施策において必要な検討事項 co 2 の排出削減など環境問題に対する意識の高まりが世界的に広まり、また資源の節約、エネルギー源の多角化の観点からも、ガソリンや軽油以外の燃料を動力源にする新たなタイプの自動車(新燃料自動車)に注目が集まっています。燃料確保に課題 ・在庫量や出荷 予定の情報収集 に時間を要した ・情報発信も不足 ・政府 / 自治体が、円滑に 燃料ニーズを把握できず ・関係者が特定できず ・警察署等のインタンク の在庫が不足 ・休眠石油火力の急激な稼働により、 超低硫黄の c
四国電 燃料不足で発電車稼働 *ソース元にニュース画像あり* ※nhkローカルニュースは元記事が消えるのが早いので御注意を 1月上旬からの寒さによる電力需要の高まりで火力発電所の燃料が不足していることから、四国電力は災害現場などで使う発電車燃料不足で飛ばせなかったF-15K韓国野党「我々が北朝鮮か」 1015 0816 空軍の主力戦闘機が航空燃料を十分に確保できず自ら定めた適正訓練時間を満たせなかったことが分かった。 「中央日報」より燃料の稼ぎ方と書きましたが、燃料に関して言えば、普通にマップを周回したりクエストを受けたりして燃料を集める方法と、本来使う燃料を 旧燃料稼ぎ今すぐできる燃料不足の解消法まとめ | ぜかましねっと艦これ!


它才是真正的 新能源 豐田mirai首次亮相加州蘭開斯特


新技术 中国氢燃料电池车离普及还有多远 36氪


法米特醇基燃料物联网液位计 型号fmy Sg 湖北福彩快三


九吉公 四大虚是指什么 气虚 血虚 阴虚 阳虚 气虚就好像人体的燃料不足 从而导致动力不足 Facebook


Cha Yu 茶語 先虚而后病无论什么病 只要是生病 都是先虚而后病 虚总结分为4类 气虚 血虚 阴虚 阳虚


世界上最新一代的四座氢燃料电池飞机hy4允许起飞 Autonode


简单火箭二教程1 如何做一个 无限燃料 知乎


氢燃料汽车 抛锚 背后 核心技术不多 野鸡 企业不少


氢能第一股 来了 现金流连年 失血 亿华通胜算多大丨ipo聚焦


一架载有巴西足球队员客机坠毁 凤凰资讯


加州大量氢燃料电池车趴窝加氢站燃料不足为哪般 易车


吉林快三 官方网站


小型飞船运载器 原创作品 站酷 Zcool


掠食城市 战斗场面值回票价燃料不足还需加把火 今日影评 Movie Talk Youtube


微博搜索


燃料 Album On Imgur


中国燃料电池汽车产业的发展现状 独有特点及主要差距 电子发烧友网


无醇燃料油的主要成分是啥 知乎


被世界遗忘的生物燃料 仍有科学家为之奋斗


Mig 29k墜海肇因初步調查報告 燃料不足 攔截索斷裂 尖端科技軍事資料庫


Irene 杂货小店铺 四大虚是指什么 气虚 就好像人体的燃料不足 从而导致动力不足 血虚 Facebook


近來最被看好的新一代能源供應技術 燃料電池 Ppt Download


船舶多清洁能源混合动力系统及其关键技术


醇基燃料成为燃气供给不足的后备采暖力量


简单火箭二教程1 如何做一个 无限燃料 知乎


时髦瑞克给的任务 要我给他燃料 要给什么 口袋莫蒂综合讨论 Taptap 口袋莫蒂社区


各类燃料汽车销量占比分析下载 Word模板 爱问共享资料


Oh 一知斑解 四大虚是指什么 气虚 血虚 阴虚 阳虚 气虚就好像人体的燃料不足 从而导致动力不足 Facebook


Cnu 一种以生物质为原材料的新型气化炉 Google Patents


模块六汽油机燃料供给系概述汽油机燃料供油系是发动机控制单元ecu依据进气量的多少 转速以及其他传感器参数 控制喷油器将定量的汽油喷入进气歧管 与经滤清器滤清后的新鲜空气混合后进入气缸 被点燃作功后 将燃烧产生的废气排至大气中 电控燃油供给系统主要由传感器


0 排放加5 分钟燃料就能跑500km 这会不会是未来大势 Zaker新闻


醇基燃料逐渐成为天然气供给不足的后备力量 知乎


Fstnjuneyk57cm


第四批再運美 核四所剩燃料棒不足滿載所需 好房網news


Psw9z8i6jnvfjm


工信部 今年新能源积分占比12 产量不足3万不强制考核 财富号 东方财富网


Iea 全球能源需求将现70年来最大降幅建议更大力度支持可再生能源


幸福工厂燃料不够怎么办satisfactory燃料不足解决方法攻略 当游网


加州大量氢燃料电池车趴窝加氢站燃料不足为哪般 易车


多个城市抢跑氢燃料电池汽车 加氢焦虑被忽视 比电动汽车推广难度大 产业


Lol外围app 英国航空公司宣布将回收废弃物生产喷气燃料


九年级化学上册 燃料及其利用 教学设计 莲山课件


法米特醇基燃料物联网液位计 型号fmy Sg 锐凌计量


燃料不足行星 猎手 开普勒望远镜再次 下线 中国科普网


加州大量氢燃料电池车趴窝加氢站燃料不足为哪般 新浪汽车


Utrwrtyzt1anvm


美国ai战略 关键先生 中国有数据积累 我们有盟友钛媒体tmtpost Com 科技引领新经济 数据 燃料 不足 美国将如何应对 钛媒体编辑丨陈拯中美两国人工智


全球首款量产氢燃料重型卡车来了 会是下一个风口吗 汽车


你家还没有安装电锅炉吗 煤改电趋势无法阻挡 霖鼎新闻霖鼎电磁科技


過去十年 我在職場犯的錯之職場燃料儲備不足 Mp頭條


驾氢就熟 鼎旺车队的逆袭之路 燃料


全国氢燃料电池车数据分析报告 新能源汽车国家大数据联盟


Comparison Of Main Characteristics Of Icevs Evs Hevs And Fcevs Download Scientific Diagram


宝马i8 新变种 氢燃料电池版 零排放零污染 爱范儿


雪の影響 ガソリン給油量を制限 燃料不足の福井県を優先 18 2 8放送 Youtube


氢燃料电池在叉车的应用 合肥孚克司文化科技有限公司


中国加氢站产业困局丨深度 图 车云网


含企业盘点 固态电池 氢燃料电池究竟谁才是未来主流 更多 更及时的干货内容 请关注微信公众号 Wc Ldc 诚邀业内人士及机构向我们投稿 投稿有礼投稿邮箱 Tougao


文明重启熔炉用的是什么燃料 文明重启燃料去哪里弄 游吧网


曾经的 生物燃料第一股 今日彻底退市 但这还不是最坏的结果 凤凰网


燃料电池概念股暴跌 明天这些股有望暴涨 散户留意 附股 看点快报


中国氢燃料电池市场规模与发展战略分析pdf资料


创新升级 银隆氢钛动力总成技术突破氢燃料客车瓶颈 知乎


环境学院吴烨团队系统评估中国氢燃料电池车生命周期环境效益与经济成本 清华大学 环境学院


捷达电控双燃料发动机浅析 精通维修下载


臺灣氣候變遷推估資訊與調適知識平台


Bmw 公佈氫燃料汽車進展 6kg 氫3分鐘加滿續航500公里 新聞 Yahoo奇摩行動版


谁是燃料电池的好基友 上篇 知乎


船舶多清洁能源混合动力系统及其关键技术


减肥时 大家普遍会减少糖分和蛋白质的摄入 则产生能量的燃料不足 蛋白质 糖分 能量 新浪新闻


烏龍 班機稱沒油折返只因繞道怕燃料不足 三立新聞台 Youtube


氢能第一股 来了 现金流连年 失血 亿华通胜算多大丨ipo聚焦


财政部宋秋玲 新能源技术路线没动摇 手机凤凰网


核燃料 维基百科 自由的百科全书


Eve Mummy Life 人体四大虚是指气虚 血虚 阴虚 阳虚 Facebook


過去十年 我在職場犯的錯之職場燃料儲備不足 Mp頭條


上汽 氢战略 一点不轻 Ofweek氢能网


九爷驾到 四大虚是指什么 气虚 血虚 阴虚 阳虚 气虚就好像人体的燃料不足 从而导致动力不足 Facebook


中国城市与区域氢能燃料电池产业发展报告 推荐 文末附下载地址 维科号


Bioenergy Today 生質能源趨勢 Bet 汽車與生質燃料 二 我的車可否加酒精 彈性燃料車


无人深空推进器燃料不足bug怎么解决 推进器燃料不足bug解决方法分享 3dm单机


双十一物流大战 还看氢能 中国氢能联盟 中国氢能联盟 氢能 燃料电池 联盟 国家能源集团 中国氢能源及燃料电池产业创新战略联盟


Ppt 燃料電池powerpoint Presentation Free Download Id


加州大量氢燃料电池车趴窝加氢站燃料不足为哪般 易车


猛龙西游记之飞龙在天 超速燃料不足的火箭


過去十年 我在職場犯的錯之職場燃料儲備不足 Mp頭條


Fossil Fuel Mogas


Ppt 27 1 化石燃料的重要性powerpoint Presentation Free Download Id


南海氢能产业探秘之旅 佛山新闻网手机版


财政部宋秋玲 燃料电池尚不具备大规模推广应用条件 燃料电池 新浪财经 新浪网


機長誤判燃料不足迫全機乘客高空跳傘 Ezone Hk 網絡生活 網絡熱話 D


Ppt 第二章燃料powerpoint Presentation Free Download Id


0 件のコメント:
コメントを投稿